网站首页
关于我们
· 中国退役军人培训创业指导中心欢迎您!
证书查询
|
奖项查询
|
收藏本站
首页
站内简介
军人风采
国防教育
创业指导
社会救援
中医应急
反恐安保
应急物资
会议动态
政策法规
联系我们
红色教育
红色时政
政策解读
红色视频
红色文化
英模事迹
红色长征
红色诗词
红色书画
红色书籍
红色歌曲
研究精萃
红色收藏
红色贵州
红色讲堂
红色访谈
军地事业
人才招聘
拓展教官
培训老师
位置:
首页
> 红色时政
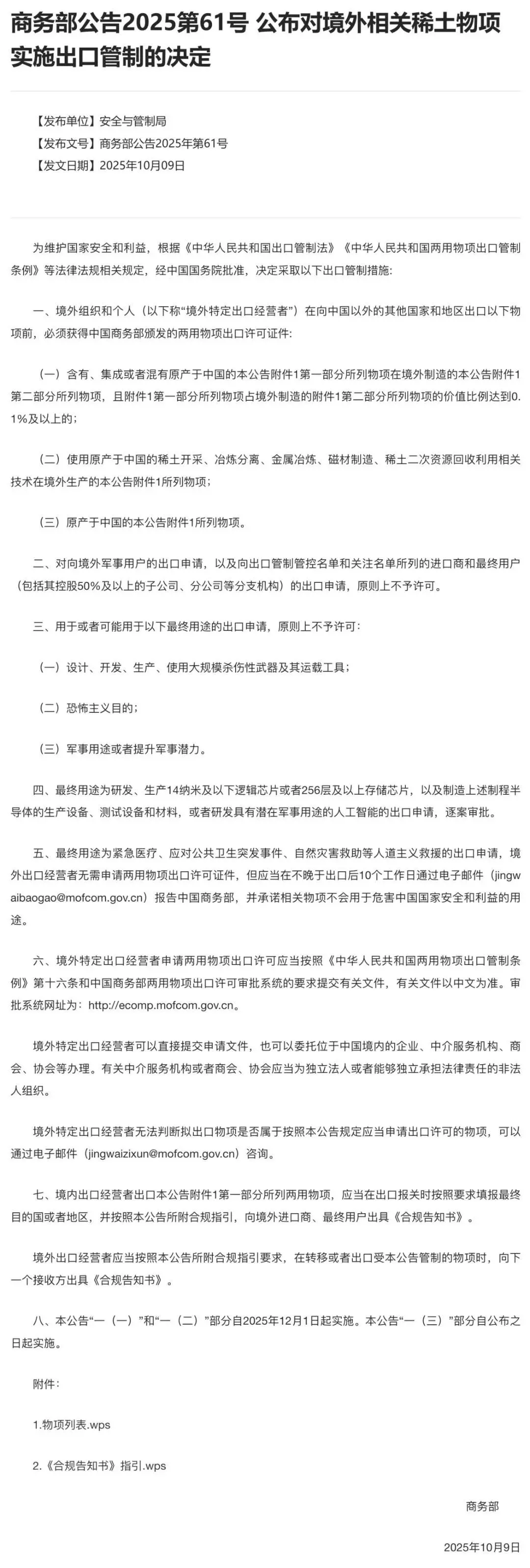
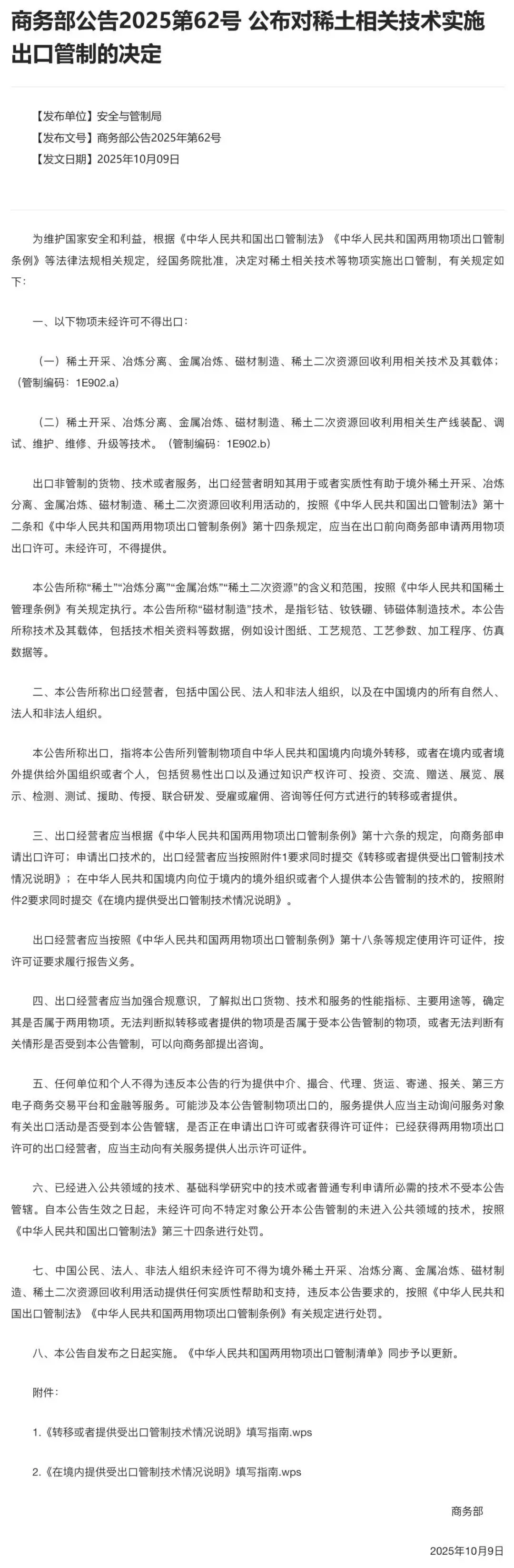
事关稀土出口管制,商务部连发两条公告
发表时间:
2025-10-09
阅读次数: 字体:【
大
中
小
】
10月9日早间,商务部连发两条公告,
公布对稀土相关技术实施出口管制的决定,以及对境外相关稀土物项实施出口管制的决定。
上一篇:
总书记新疆行|记者手记:时代面孔里的沧桑巨变
下一篇:
新思想引领新征程】以习近平文化思想为引领 铸就社会主义文化新辉煌